Product Summary
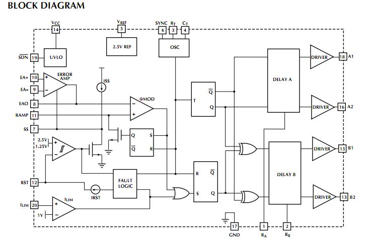
The ML4828IP is a complete BiCMOS phase modulation control IC suitable for full bridge soft switching converters. Unlike conventional PWM circuits, the phase modulation technique allows for zero voltage switching (ZVS) transitions and square wave drive across the transformer. The ML4828IP modulates the phases of the two sides of the bridge to control output power.
Parametrics
ML4828IP absolute maximum ratings: (1)VCC: 7V; (2)Output Current, Source or Sink (A1, A2, B1, B2) Pulse (0.5 μs): 1.0A; (3)Analog Inputs (EA+, EA–, EAO, RST, RAMP, RST): –0.3V to VCC + 0.3V; (4)RT Source Current: –1mA; (5)Error Amplifier Output Current: ±2mA; (6)Soft Start Discharge Current: 5mA; (7)CT Charging Current:–1mA; (8)Junction Temperature: 150℃; (9)Storage Temperature Range: –65 to 150℃; (10)Lead Temperature (Soldering 10 sec.): 260℃; (11)Thermal Resistance (θJA): 67℃/W.
Features
ML4828IP features: (1)5V BiCMOS for low power and high frequency (1MHz) operation; (2)Full bridge phase modulation zero voltage switching circuit with independent programmable delay times; (3)Current or voltage mode operation capability; (4)Cycle-by-cycle current limiting with integrating fault detection and restart delay; (5)Can be externally synchronized; (6)Four 3? CMOS output drivers; (7)Under-voltage lockout circuit with 1.5V hysteresis.
Diagrams

![]() |
![]() ML4800CP |
![]() Fairchild Semiconductor |
![]() Power Factor Correction ICs PFC Controller PWM Combo |
![]() Data Sheet |
![]()
|
|
||||||||||||
![]() |
![]() ML4800CP_NL |
![]() Fairchild Semiconductor |
![]() Power Factor Correction ICs Power Factor PWM Contrl 0.2mA 81KHz |
![]() Data Sheet |
![]() Negotiable |
|
||||||||||||
![]() |
![]() ML4800CP_Q |
![]() Fairchild Semiconductor |
![]() Power Factor Correction ICs PFC Controller PWM Combo |
![]() Data Sheet |
![]() Negotiable |
|
||||||||||||
![]() |
![]() ML4800CS_Q |
![]() Fairchild Semiconductor |
![]() Power Factor Correction ICs PFC Controller PWM Combo |
![]() Data Sheet |
![]() Negotiable |
|
||||||||||||
![]() |
![]() ML4800CSX_NL |
![]() Fairchild Semiconductor |
![]() Power Factor Correction ICs Power Factor PWM Contrl 0.2mA 81KHz |
![]() Data Sheet |
![]() Negotiable |
|
||||||||||||
![]() |
![]() ML4800IS |
![]() Fairchild Semiconductor |
![]() Power Factor Correction ICs PFC Controller PWM Combo |
![]() Data Sheet |
![]() Negotiable |
|
||||||||||||
(China (Mainland))









